欢迎您来到七一网!
设为首页
|
加入收藏
|
手机版
|
共产党员网
|
我要投稿
首页
要闻
要闻
时政要闻
重庆市领导活动报道集
干部任免
理论武装
七一视角
党建
党建
党建动态
干部工作
人才工作
基层组织建设
作风建设
资讯
资讯
热点关注
学习思考
党刊好文
党务知识
党史参阅
七一书院
互动
互动
红岩评论
七一视频
七一文学
党建头条微信公众号
七一号
党群联系互动平台
党建信息汇聚中心
党建网站导航枢纽
党建新闻发布窗口
干部工作
政策法规
工作动态
干部教育
您现在的位置:
七一网
>
党建
>
干部工作
>
工作动态
调查|基层扶贫领域存在的腐败和作风问题及治理对策
日期:
2018-10-19
荣昌提高农村基层党组织带头人队伍整体素质 12名“头雁”带富能力强
日期:
2018-09-19
婚丧嫁娶规范办 党员干部走在前
日期:
2018-09-18
全市纪检监察系统2018年“铁军”培训班开班
日期:
2018-09-11
重庆举行2018接收安置军转干部双选会
日期:
2018-08-22
我市召开2018年全市军队转业干部安置工作电视电话会议
日期:
2018-08-15
忠县:压实主体责任 狠治大操大办
日期:
2018-08-08
年轻干部 多到吃劲岗位磨练
日期:
2018-07-25
今天,我们需要什么样的年轻干部?
日期:
2018-07-24
我在基层这几年——四位年轻干部的日记选登
日期:
2018-07-23
城口:在脱贫攻坚第一线培育干部
日期:
2018-07-02
基层干部状况调查:微权力 严监管
日期:
2018-06-19
铜梁:完善内控机制 强化干部队伍建设
日期:
2018-06-15
中组部等举办省部级干部打赢脱贫攻坚战专题研讨班
日期:
2018-06-13
图解:在加强干部思想教育方面提出了哪些要求
日期:
2018-05-28
永川区纪委监委开办纪检监察干部讲坛
日期:
2018-05-28
干部交流激活一池春水
日期:
2018-05-22
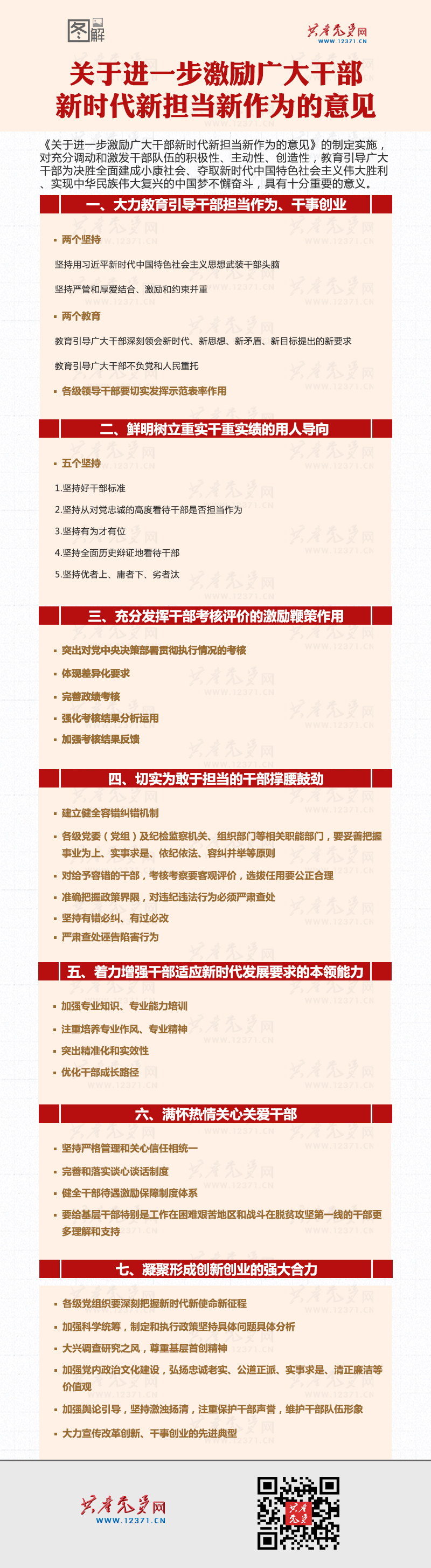
图解:关于进一步激励广大干部新时代新担当新作为的意见
日期:
2018-05-22
璧山区人大常委会换“考法” 任前法律知识考试实现电子化
日期:
2018-05-18
铜梁治理“软懒散瘫”,提升干部执行力
日期:
2018-05-15