根据党中央关于巡视工作的统一部署,截至11月5日,二十届中央第四轮巡视完成进驻工作。15个巡视组将对34家中央和国家机关单位开展常规巡视。
本轮巡视重点有哪些?
各中央巡视组组长指出,巡视是重要的政治工作,肩负“两个维护”的重大政治责任。中央巡视组将坚持以习近平新时代中国特色社会主义思想为指导,深入学习贯彻党的二十大和二十届二中、三中全会精神,认真落实二十届中央纪委三次全会部署,坚守政治巡视定位,全面贯彻巡视工作方针。坚持围绕中心、服务大局,突出问题导向、贯彻严的基调,紧盯权力和责任,紧盯“一把手”和领导班子,紧盯群众反映强烈的问题,精准有力开展政治监督,切实发挥巡视利剑作用,为进一步全面深化改革、推进中国式现代化提供有力保障。
各中央巡视组组长要求,要准确把握政治巡视监督重点,深入了解被巡视党组织学习贯彻习近平总书记重要讲话和重要指示批示精神,履行职能责任,落实重大改革部署,防范化解重大风险,纵深推进全面从严治党,加强领导班子、干部人才队伍和基层党组织建设,以及巡视整改落实等情况,着力发现和推动解决突出问题。要坚持稳中求进工作总基调,做到实事求是、依规依纪依法,强化立行立改、边巡边查,增强监督合力,严明纪律作风,坚决完成好巡视任务。
哪些问题可以向中央巡视组反映?
15个中央巡视组将在被巡视单位工作2个月左右,其间设立专门值班电话和邮政信箱,主要受理反映被巡视党组织领导班子及其成员、下一级党组织主要负责人和重点岗位人员问题的来信来电来访,重点是关于违反政治纪律、组织纪律、廉洁纪律、群众纪律、工作纪律和生活纪律等方面的举报和反映。其他不属于巡视受理范围的信访问题,将按规定由有关部门认真处理。
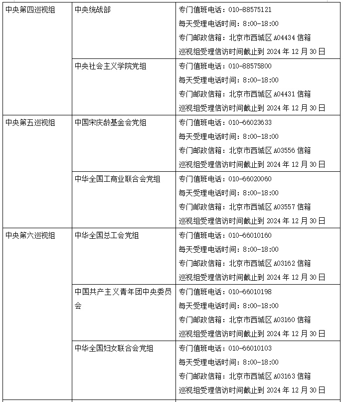
各中央巡视组联络方式一览




