欢迎您来到七一网!
| |
手机版
移动端
微信
您现在的位置:
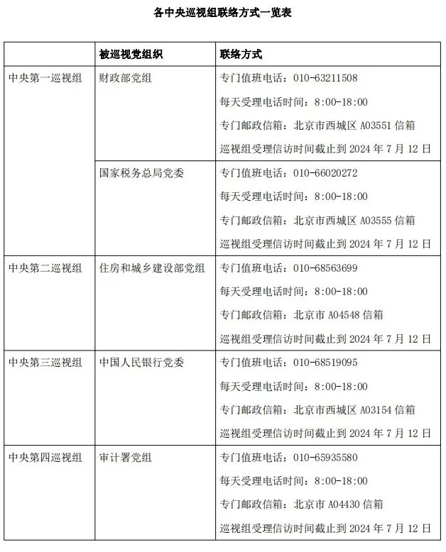
中央巡视组已进驻17家单位!联系方式公布
文章来源: 央视新闻客户端
发布时间: 2024-04-16 20:04:49
【字体:

根据党中央关于巡视工作统一部署,二十届中央第三轮巡视的15个巡视组陆续开始进驻被巡视单位。目前,中央巡视组已进驻17家单位并公布了联系方式。据了解,中央巡视组将在被巡视党组织工作3个月左右。

本轮巡视对象有哪些?

经党中央批准,二十届中央第三轮巡视将对国家发展和改革委员会、财政部、自然资源部、住房和城乡建设部、农业农村部、商务部、中国人民银行、审计署、海关总署、国家税务总局、国家市场监督管理总局、国家金融监督管理总局、中国证券监督管理委员会、国家统计局、国家知识产权局、国家粮食和物资储备局、国家能源局、国家林业和草原局、国家外汇管理局、中华全国供销合作总社、全国社会保障基金理事会、中国地质调查局、上海证券交易所、深圳证券交易所、中国进出口银行、中国工商银行股份有限公司、中国农业银行股份有限公司、中国银行股份有限公司、中国建设银行股份有限公司、交通银行股份有限公司、中国中信集团有限公司、中国人寿保险(集团)公司、中国太平保险集团有限责任公司、中国出口信用保险公司等34家单位党委(党组)开展常规巡视。

哪些问题可以向中央巡视组反映?

根据巡视工作条例规定,中央巡视组主要受理反映被巡视党组织领导班子及其成员、下一级党组织主要负责人和重点岗位人员问题的来信来电来访,重点是关于违反政治纪律、组织纪律、廉洁纪律、群众纪律、工作纪律和生活纪律等方面的举报和反映。其他不属于巡视受理范围的信访问题,将按规定由有关部门认真处理。

责任编辑:石俊豪
声明:凡注明来源七一客户端、七一网的作品,均系当代党员杂志社原创出品,欢迎转载并请注明来源七一客户端;转载作品如涉及版权等问题,请及时联系我们处理。