七一网2月19日讯 近日,外交部网站“主要官员”栏目更新,显示张汉晖任外交部副部长,刘显法任外交部部长助理。
张汉晖长期在外交部工作,历任驻吉尔吉斯共和国大使馆随员、三秘,外交部欧亚司三秘、副处长、处长,驻乌克兰大使馆参赞,外交部欧亚司参赞,外交部欧亚司副司长、司长,驻哈萨克斯坦共和国特命全权大使,外交部部长助理等职务。
2月14日,张汉晖在京接受哈萨克斯坦政府颁发的“阿斯塔纳建市20周年”纪念奖章。这是张汉晖履新前最后一次以外交部部长助理的职务出现在公开报道中。
刘显法曾在能源系统工作多年,曾任国家石油和化学工业局政策法规司副司长,国家经济贸易委员会资源节约与综合利用司副司长,国家发展和改革委员会环境和资源综合利用司副司长,中国石油天然气集团公司石油化工研究院院长等职务。
2011年,刘显法转入外交领域工作,历任驻洛杉矶副总领事,驻拉各斯总领事,驻肯尼亚共和国特命全权大使兼常驻联合国环境规划署代表、常驻联合国人类住区规划署代表,外交部大使等职务。
此外,近期外交部领导班子还经历了一次调整。1月,外交部网站更新,显示此前担任中共中央组织部副部长的齐玉任外交部党委书记。
此次履新是齐玉第一次进入外交系统工作。他曾任山西省太原市委副书记, 中共中央组织部党建研究所所长,青海省委常委、组织部部长,吉林省委常委、组织部部长等职务,2015年任中共中央组织部副部长。
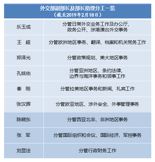
近期两度调整后,外交部现任领导班子为12人。

从年龄看,外交部现任领导班子中“50后”有3人,“60后”有9人,其中最年轻的是出生于1966年3月的秦刚。他曾在2011年至2014年期间担任外交部发言人。
从任职经历看,除齐玉外,副部长王超此前也没有外交部工作经历。王超早先在对外贸易经济合作部工作,2003年任商务部美大司司长,2004年任云南省德宏傣族景颇族自治州州委常委、副州长,2006年回归商务部,历任国际司司长、部长助理、副部长等职务,2013年履新外交部副部长。
从分管领域看,外交部现任领导班子中的六名副部长、三名部长助理分工明确。
