昨日,人力资源和社会保障部网站发布国务院任免,涉及两名外交部领导:任命罗照辉为外交部副部长,免去孔铉佑的外交部副部长职务。
罗照辉长期从事外交工作,历任外交部亚洲司副司长、驻巴基斯坦伊斯兰共和国特命全权大使、外交部涉外安全事务司司长、外交部亚洲司司长、驻加拿大特命全权大使等职务,2016年任驻印度共和国特命全权大使直至此次履新。
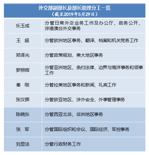
此次卸任外交部副部长的孔铉佑,任内分管亚洲地区、条约法律、边界与海洋事务和领事工作,曾任外交部亚洲司司长、外交部部长助理等职务。
目前,外交部现任领导班子共12人。

除罗照辉外,今年还有四名官员进入外交部领导班子。
1月,此前担任中共中央组织部副部长的齐玉任外交部党委书记;2月,外交部网站“主要官员”栏目更新,显示张汉晖履新外交部副部长,刘显法履新外交部部长助理;本月初,外交部网站“主要官员”栏目再次更新,显示张骥接替谢杭生,出任中央纪委国家监委驻外交部纪检监察组组长。
经历上述调整后,包括最近履新的罗照辉在内,外交部六名副部长及三名部长助理的分工也已明确。
