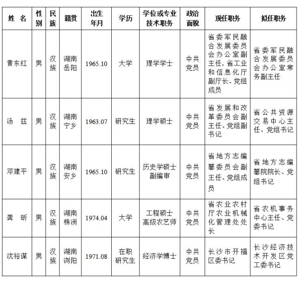
省委管理干部任前公示公告
为了加强对干部选拔工作的监督,提高识别和任用干部的准确程度,现对省委常委会会议研究决定的下列拟任职人选进行任前公示:

欢迎广大干部群众反映和举报拟任职人选思想作风、道德品质、工作能力、廉政勤政等方面的情况和问题。举报人可以通过信函、电话、网络举报或到受理举报地当面举报。为便于了解情况,请举报人签署或告知本人真实姓名和工作单位。所举报的问题,必须真实、准确,内容尽量具体详细,并尽可能提供有关调查核实线索。严禁借机造谣中伤,串联诬告。举报人将受到严格的保护。
受理举报时间:2019年3月19日至2019年3月26日
受理举报单位:湖南省委组织部干部监督处、举报中心
受理地点:湖南省长沙市韶山北路一号省委大院一办公楼
专用举报电话:0731—12380;17773112380(仅限受理短信举报)
举报网址:www.hn12380.gov.cn
邮政编码:410011
中共湖南省委组织部
2019年3月19日